长沙羊泰幕墙工程有限公司
长沙羊泰幕墙工程有限公司
搜索
羊泰
关于羊泰
返回
企业理念
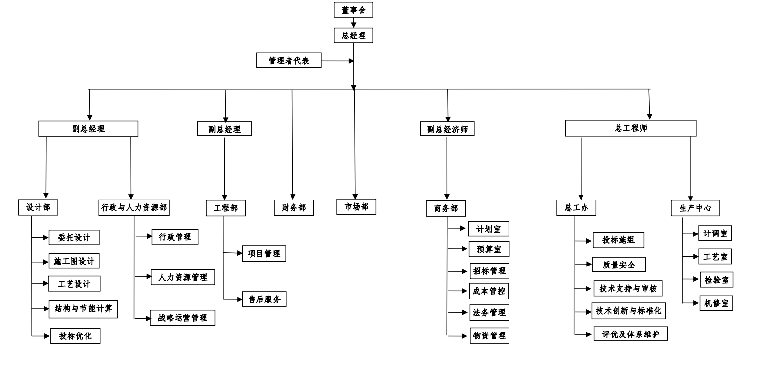
组织架构
企业荣誉
资质证书
工程案例
返回
商品住宅区
商业综合体
文化综合体
新闻中心
返回
公司新闻
行业动态
文化窗口
业务合作
返回
供应商合作
招采合作
联系羊泰
返回
联系方式
人才招聘
羊泰
关于羊泰
返回
企业理念
组织架构
企业荣誉
资质证书
工程案例
返回
商品住宅区
商业综合体
文化综合体
新闻中心
返回
公司新闻
行业动态
文化窗口
业务合作
返回
供应商合作
招采合作
联系羊泰
返回
联系方式
人才招聘
关于羊泰
公司简介
企业理念
组织架构
企业荣誉
资质证书